湖南教育官网小学四年级道德与法治教案与计划怎么找?
最近真是忙得团团转,一直在搞那个小学四年级道德与法治教案和计划,今天总算有点眉目,跟大伙儿好好唠唠我这一路是怎么过来。
我是接到一个任务,得给湖南教育官网做个小学四年级道德与法治教案和计划。老实说,刚开始听到这事儿,我心里还真有点打鼓,毕竟这玩意儿,咱平时接触得也不多,一下子还真不知道从哪儿下手。
我先去翻翻现在四年级孩子们一些基本情况。发现这些小家伙们,大部分在学校里都挺乖,规章制度啥都遵守得不错,思想也挺积极,尊敬老师,孝敬父母,还挺有爱心,知道帮助别人,也有一颗感恩心。想想咱们小时候,好像也就这样。

然后我就琢磨着,既然是教案和计划,那肯定得有个总目标。于是我就开始琢磨这个四年级道德与法治课程到底要教个研究半天,我觉得核心就是得帮孩子们树立一个正确道德观和法治观,让他们从小就知道啥是对,啥是错,啥是该做,啥是不该做。
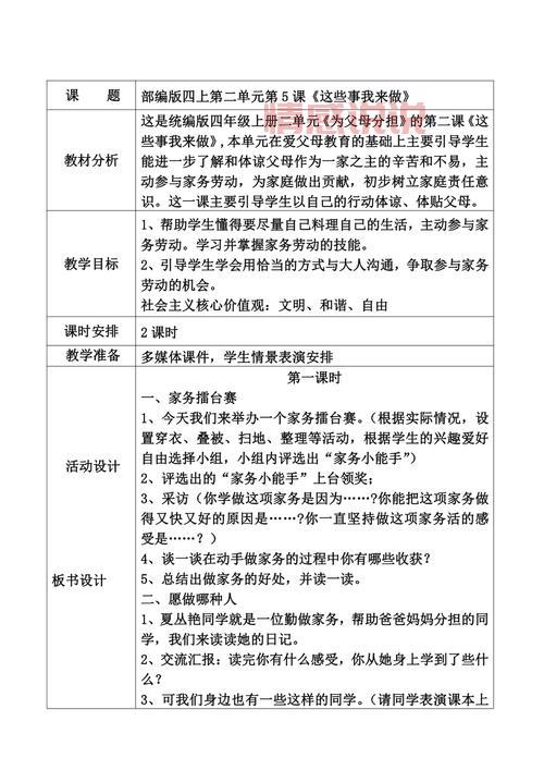
摸清孩子们底细之后,那就开始整具体教案呗。
我记得第一单元好像是叫“与班级共成长”,头一课就是“我们班四岁”。这名字听起来还挺有意思,估计就是讲班级这个集体事儿。我就按照这个思路,设计一节课内容,主要就是想让孩子们回顾回顾这四年在班级里点点滴滴,想想自己和班级一起成长多少。
光有教案还不行,还得有个计划,不然到时候上课还不乱套?于是我又开始折腾那个教学计划。我先是把整个四年级道德与法治教材都翻个遍,大概解每个单元、每个章节都要讲点然后根据这些内容,制定一个详细教学进度表。这样一来,每个星期上每个月学到哪,我就心里有数。
做这个教案和计划过程,那可真不是一帆风顺。中间我也遇到不少难题,有时候一个知识点怎么讲都觉得讲不透彻,有时候一个活动怎么设计都觉得没啥意思。这时候,我就去请教一些有经验老教师,跟他们聊聊我想法,听听他们意见。有时候,我也会上网搜搜相关资料,看看别人是怎么做,从中找找灵感。
经过这段时间努力,我现在总算是把这个小学四年级道德与法治教案和计划给整出来。虽然过程有点累,但看到出来成果,我心里还是挺有成就感。毕竟这也是为咱们教育事业贡献一份力量嘛

今天分享就到这里。希望我这些经验能对大家有所帮助,也欢迎大家跟我一起交流探讨,一起为咱们教育事业添砖加瓦!
